stroymateriali-kemerovo.ru
stroymateriali-kemerovo.ru
Найти
Stroymateriali-kemerovo リップル
»
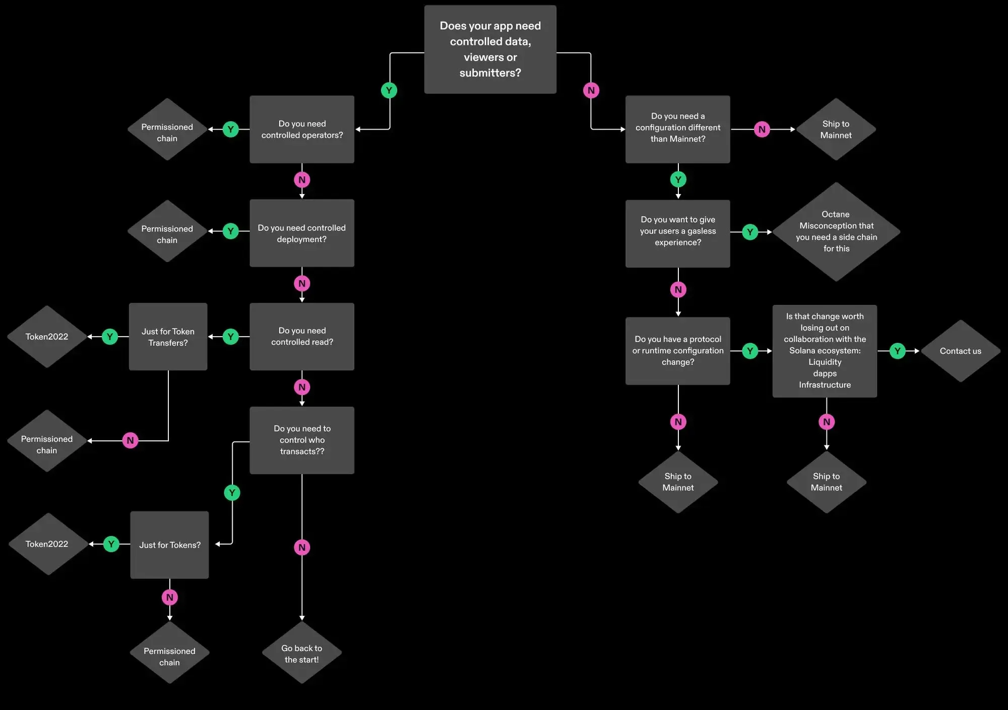
solana chain
» Solana chain (84) foto
Solana chain (84) foto
0
1
2
3
4
5
07 март
0
0
solana chain
Похожие статьи
What chain is solana on (86) foto
Solana blockchain development services (95) foto
Solana development service (94) foto
Solana development (94) foto
Solana project development services (94) foto