stroymateriali-kemerovo.ru
stroymateriali-kemerovo.ru
Найти
Stroymateriali-kemerovo リップル
»
protocol crypto
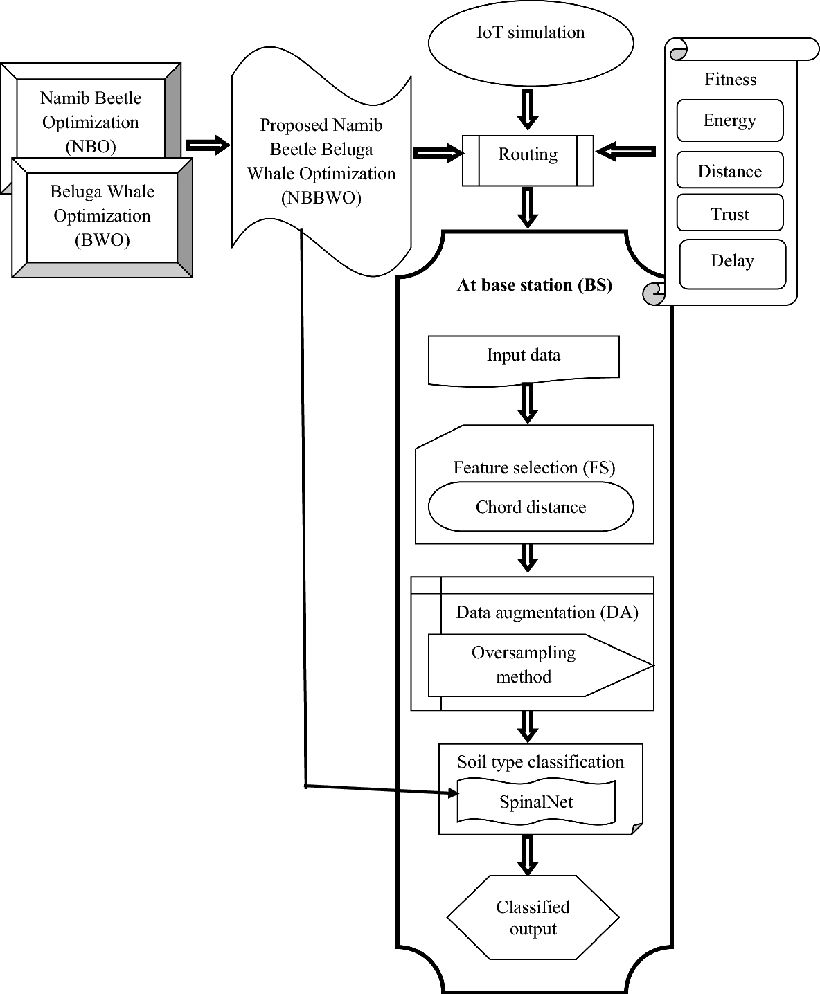
» Beluga protocol crypto (86) foto
Beluga protocol crypto (86) foto
0
1
2
3
4
5
07 март
0
0
protocol crypto
Похожие статьи
Crypto ocean protocol (93) foto
Anchor protocol crypto (91) foto
Bella protocol crypto (95) foto
Protocol crypto (97) foto
Near protocol crypto (93) foto